最新通知 您现在的位置是:首页 >> 新闻动态 >> 最新通知
中东投资—沙特阿拉伯
发布时间:2023-1-11 10:30:29 浏览次数:2247 打印页面
沙特最高经济委员会是沙特负责研究、制定、执行、管理经贸和金融决策的最高级别官方机构,于1999年8月28日成立。最高经济委员会有权决定外商投资领域,并发布、修改禁止外商投资行业清单。其中,“石油勘探、开采、生产”位列榜首。2020年3月成立的投资部直接负责协调沙特政府各部门,并处理沙特境内外商投资事务的官方机构,旨在改善沙特国内投资环境,提高对外资的吸引力,为境内外投资者提供全方位的服务,尤其鼓励在能源、运输及知识产业领域的投资。

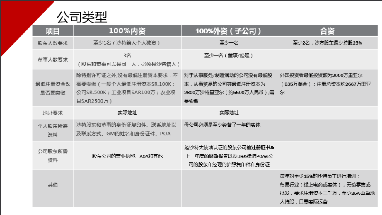
沙特阿拉伯公司类型:

 

需要申请许可证的行业:

1、服务业:包括建筑、投资管理、信息技术、旅游、培训、保险、教育、广告传媒、物流服务、餐饮、金融服务等。特定行业服务是指银行、保险等专业行业。一般的承包工程业务(contracting)属于非特定行业服务业。
2、工业制造类
3、农业类
4、贸易类 Trading License
5、房地产业类(房地产业许可证)
一个公司在一个大类行业中只需申请一份许可证即可。要增加该同一大类行业中的业务,只需更新该投资许可证即可。但是如果想申请不同行业的业务,除了满足这些行业准入条件外,必须另行申请一份投资许可证。
沙特投资部允许一个外国公司持有多份经营许可证。(但是申请人必须首先证明其在沙特现有业务中无经营亏损和违法违规行为等问题。
 

沙特阿拉伯禁止外资投资领域:

工业领域:
①石油资源的勘探和生产(但不包括国际分类码883-5115项下的矿产领域服务);
②军用机械设备及服装生产;
③民用爆炸物生产;
服务领域:
①军用物资供给;
②调查和安全领域;
③麦加和麦地那不动产投资;
④与朝觐和小朝觐相关的导游服务;
⑤劳务服务;
⑥不动产经纪人服务;
⑦与印刷和传播法规相关的服务;
⑧国际分类码621项下规定的有偿商业代理服务;
⑨声像服务;
⑩护理服务、医疗服务及国际分类码93191项下的半医疗服务;
⑪鲜活水产捕捞;
⑫毒剂中心、血液银行及卫生检疫机构;
视听和教育产业属于沙特明令禁止外国投资商进入的领域。

需接受强制认证的商品:

沙特要求关系到公共安全的商品必须接受强制认证后才能进入沙特市场。这些商品共分5类,包括玩具、电器和电子设备、汽车、化学药品及其他。

禁止进口的商品目录:

猪及制品,狗和青蛙肉等;麻醉品;天然有机肥料(由动物或植物制成);可乐果;含酒精饮料;在加工过程中使用了动物血液的食品;动物干尸;带有Zamzam井(沙特的圣井)描述的饮料;蒌叶;鼻烟;香烟宣传品;石棉及制品;沙林毒气;工业废品及有害垃圾;供儿童用的焰火制品;遥控飞机及部件;两轮、三轮及四轮儿童用摩托车等机动车;产生噪音的玩具枪或形似真枪的玩具枪;古兰经;沙特邮票;带有电路(有音乐或灯饰)的贺卡; Hadi纸券(带有祭祀用的牺牲动物,如羊、骆驼、牛等的纸品);外国企业的空白发票;能产生警车或动物鸣叫声音的警报器;针对警车的雷达探测器;卫星互联网接收器;各种赌具;科威特及伊拉克战争遗留的机械设备;受辐射或核污染的产品;旧轮胎或再生轮胎;废车及右舵车;带有电路的,可发射红光的望远镜;制作成移动电话、打火机、寻呼机、笔及其他形状的枪支。

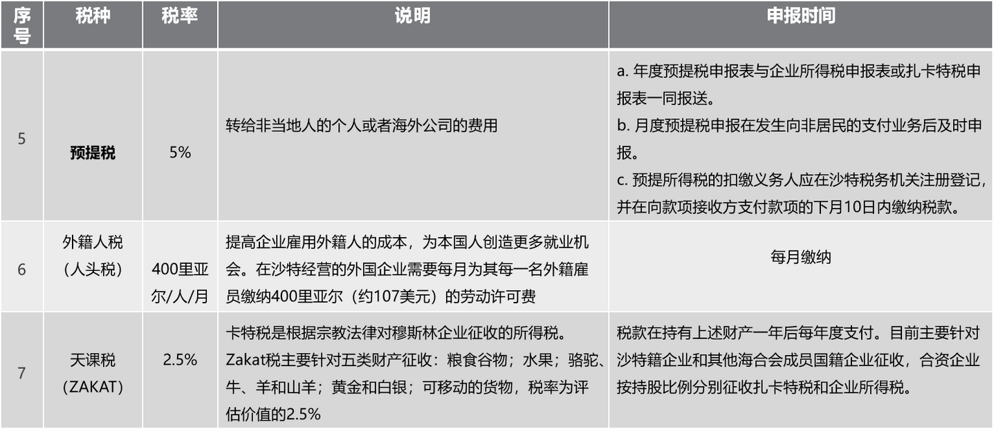
沙特阿拉伯税种税率:

沙特无个人所得税;可自行申报、网上申报、或者委托申报,财务报表需要得到会计师事务所书面认证。
 
上一条:中东投资—卡塔尔 
下一条:南非公司注册9问9答

Copyright © 际连企业管理(上海)有限公司| 际连集团 All Rights Reserved  沪ICP备14033464号-1 
际连企业管理(上海)有限公司是一家提供全球公司注册及企业管理服务的公司,其中包括公司的商标注册,工作签证,国际认证,记账报税审计以等一站式公司整体服务。

际连集团主营:海外公司注册 印尼公司注册  墨西哥公司注册 注册印度公司 日本公司注册 哥伦比亚公司注册  泰国公司注册 越南公司注册  巴西公司注册 俄罗斯公司注册 马来西亚公司注册 意大利公司注册 新加坡公司注册 柬埔寨公司注册 澳大利亚公司注册 阿联酋公司注册 爱沙尼亚公司注册 美国公司注册 开曼公司注册 法国公司注册 阿根廷公司注册 智利公司注册 埃及公司注册 尼日利亚公司注册  肯尼亚公司注册
友情链接:如何注册墨西哥公司   墨西哥公司注册的流程 墨西哥建厂流程  越南公司注册  俄罗斯注册公司流程 马来西亚公司注册条件 泰国公司注册的条件及流程 印尼公司注册

返回顶部