企业在菲律宾可以注册如下几种类型公司:一人公司Sole Partner,合伙公司Partnership,一般公司Corporation分公司(分为Domestic/Subsidiary;Stock/ Non-stock),代表处,区域总部,区域运营总部。在菲律宾成立公司后必然会遇到各类税务方面的问题,本文就菲律宾几大税种简单的解释一下!
在菲律宾常见的税种有:红利税、印花税、捐赠税、遗产税、消费税、增值税、所得税、关税。
【所得税】国内公司以菲律宾国内外所有净收入为基础纳税;常驻外国公司(180天以上)就菲律宾境内取得的净收入纳税;非常驻外国公司 则就菲律宾境内的总收入纳税。 (1)现行的公司所得税税率为应纳税金额的30%; (2)如果公司应纳税收入为零或负数,或最低公司所得税超过其普 通公司应纳所得税,则自该公司第4个年度起可按2%的最低公司所得税征收。专营教育机构和非盈利性医院按应纳税收入净额的10%征收; (3)居民、非常驻居民、常驻外国人、非常驻外国人在菲律宾从事 商业和贸易按5%-32%的超额累进税率征收个人所得税。在菲律宾不从事商业和贸易的外国人,一律按25%的税率对其收益进行征收(如利息、投 资收益)。
【增值税】增值税率从2006年2月1日起提高到12%。部分交易免征增值税。免征增值税的交易主要包括:农产品、 水产品、种子、种苗、鱼苗、饲料、认证的私人教育机构提供的教育服务、 由个人提供的服务、在合作发展署登记的农业合作社对其会员的销售、直 接用于农业投入的进口机械和设备包括零部件等、销售、进口或出租船舱、 货舱和飞机,包括发动机、设备和零部件等。
【消费税】消费税主要征收对象为在菲律宾生产、制造的用于国内销 32 菲律宾 售或消费以及其他目的的特定商品(如烟、酒、机动车等)。消费税也适 用于部分应缴纳增值税和关税的进口商品。2013年1月1日起菲律宾政府开始加征烟草“罪恶税”(Sin tax),这是菲律宾15年来首次对烟草消费税进行调整,菲律宾烟草价格上涨近一倍;
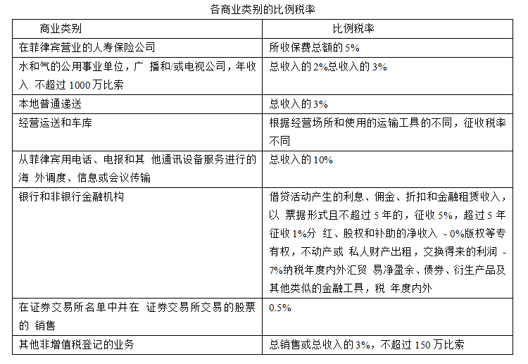
【比例税】比例税的主要征税对象为免征增值税的个人和实体,如从 事国内或国际客运交通或娱乐业的,将按总收入征收比例税(营业税)。
 【印花税】印花税征税范围包括档、契约、证券、贷款协议,还有接 收、签署、销售转移责任、权力或资产等的证明。征收对象为制作者、签 字人、接收者或转移者。
【关税】进口到菲律宾的商品一般都要缴纳关税。根据关税和海关代 33 菲律宾 码中商品的分类确定申请的税率。特殊商品进口可以免税,如进入海关免 税仓库的商品。进口商及其代理应从商品进口之日起,保留进口商品记录 3年。这期间海关署有权对进口商/代理商的记录进行事后审核,以确认是 否符合海关条例及评估是否少付关税。
【房产税】按房产价值的2%计征收; 【利息税】按利息收入的20%计征收; 【环境税】一次性缴纳,1万比索;
【地方税】地方政府法规定,地方政府有权在其管辖范围内对某些特 殊行为或商业行为征税,法律规定免税的除外。地方政府也有权每年对不 动产征税,如土地、建筑物、机械和其他改造,还有对不动产的销售、捐 赠、易货或其他任何形式的转移进行征税。然而,地方政府无权征收所得 税、关税、印花税、财产税、礼品税。
税务提交周期 月度报税:VAT,Withholding Tax代扣所得税,Expanded Witholding Tax 季度报税:企业所得税,季度扩大代扣所得税,百分比税,Summary List of Sales and Purchases(季度结束月20号之前) 年度报税:财报年审,年度收入所得税(财年结束后第4个月的15号之前)
了解更多菲律宾注册公司、菲律宾税务合规方面的问题,可来电咨询际连集团:400 1600 899 |